HOME
活動空間租借

活動空間租借

活動空間示意

彈性友善的活動空間

本會提供活動空間租借服務,適合親子活動、公益課程、社群聚會及小型講座使用,空間設計以安全、明亮與彈性為核心,能依不同活動需求進行彈性配置,協助活動順利進行。
活動空間內鋪設地墊區域,適合親子共玩、靜態課程及互動式活動,讓參與者在舒適、安全的環境中安心使用。
  • 活動空間使用範圍:長 601 公分 × 寬 725 公分
  • 地墊使用範圍:長 398 公分 × 寬 532 公分

活動空間實景

活動空間照片
活動空間照片


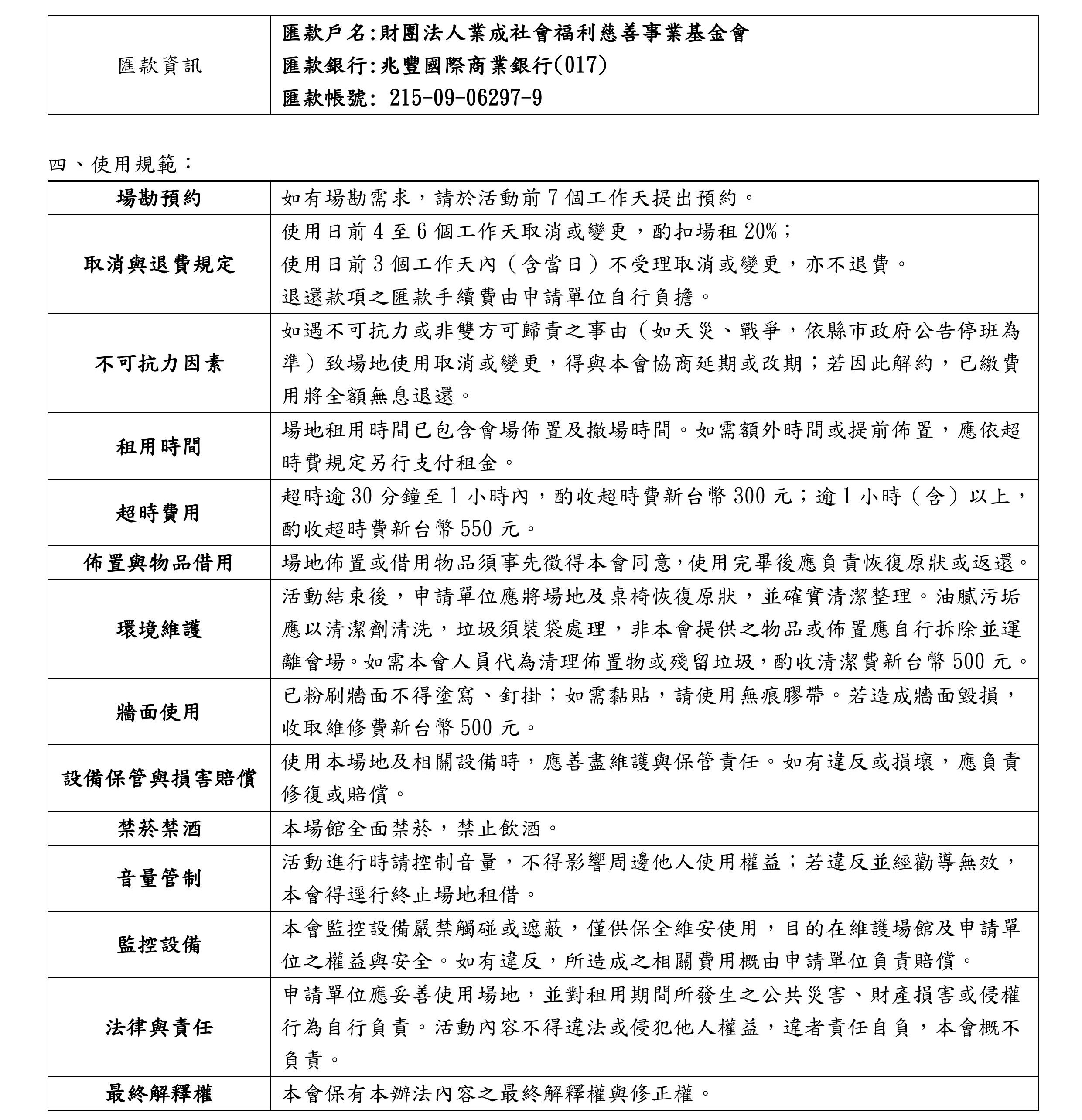
租賃辦法

租賃辦法說明一
租賃辦法說明二
GO TOP